SERVICE PHONE
13899998888发布时间:2026-02-05 03:05:36 点击量:
//珠江口跨海跨江通道群掠影。图为一艘巨轮通过港珠澳大桥东、西人工岛之间的伶仃洋主航道(新华社 发)
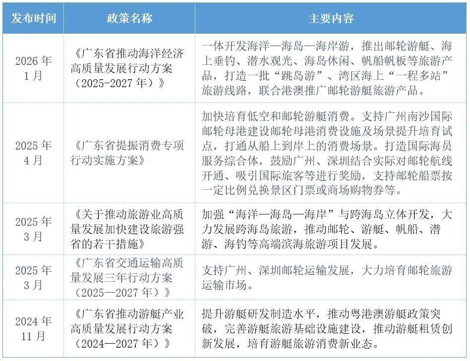
邮轮游艇产业是海洋经济与高端服务消费的重要增长极。近期,《广东省推动海洋经济高质量发展行动方案(2025-2027年)》与国务院办公厅《加快培育服务消费新增长点工作方案》相继出台,从区域实践与国家战略层面为产业发展提供了双重政策支撑。在此背景下,粤港澳大湾区应抓住政策机遇,以制度协同破除行政壁垒,以设施联通夯实发展基础,以业态融合激发消费活力,以产业链共建提升核心竞争力,加快建设具有全球竞争力的邮轮游艇经济生态圈,为我国海洋经济高质量发展提供湾区样本。
国家邮轮游艇产业政策呈现出从夯实产业基础到激活消费市场的清晰演进路径,旨在通过法规完善、设施升级与产品创新,系统性破除行业发展障碍,培育新兴消费市场。
广东省政策紧密对接国家战略,以区域特色与湾区融合深化落实,并深度融合粤港澳大湾区的地域特色,推动政策从宏观文本向具体项目与场景深化落实。
两级政策形成“国家指导方向、地方探索路径”的协同效应,为大湾区在通关便利、航线设计、业态融合、基础设施等方面先行先试提供了有力依据,尤其为深化粤港澳规则衔接、共建世界级旅游目的地指明了方向。
迈阿密模式:产业集群发展。迈阿密被誉为“世界邮轮之都”,形成了邮轮总部经济、产业链配套和城市旅游联动的生态系统。迈阿密港是全球最繁忙的邮轮母港,集聚了嘉年华、皇家加勒比等多家邮轮巨头的全球或区域总部。迈阿密港周边形成集船舶维修、物资供应、人才培训于一体的完整产业链,邮轮游客可便捷前往迈阿密海滩、大沼泽地国家公园等景点游览,邮轮经济与城市旅游深度融合。
新加坡模式:政策创新与文化培育。新加坡通过实施72小时过境免签、24小时通关等便利政策,成为亚太地区重要的邮轮枢纽。创新推出“邮轮飞”产品,将邮轮旅游与航空运输结合,旅客可先飞往新加坡搭乘邮轮,返程从另一目的地飞回,极大提升行程灵活性。每年举办的“新加坡邮轮节”,通过公众开放日、船展等活动拉近邮轮与民众的距离,培育邮轮文化。
海南突破:自由便利政策。海南自贸港率先实施“零关税”游艇进口,创新推出游艇租赁试点,以“共享游艇”模式降低消费门槛。以海口西海岸、三亚南边海为重点,推动“游艇+旅游”“游艇+文化”“游艇+体育”“游艇+研学”“游艇+会展”“游艇+文创”等跨界融合,形成集游艇停泊、维修保养、商务休闲、销售展示、专业培训等为一体的游艇综合服务中心。海南已建成14个游艇码头、2511个游艇泊位,集聚游艇上中下游企业700余家,注册游艇达1777艘。
监管协同进入操作落地攻坚期。大湾区邮轮游艇产业发展的核心任务是将“两套牌”管理、指定口岸等已确立的政策框架,转化为粤港澳三地统一、可高效协同的操作细则、数据共享机制与联合执法流程。这一实施阶段的深层协同,特别是日常监管标准统一与新业态法规衔接问题,成为制约通关便利化与产业一体化运行的突出瓶颈。
基础设施与联动效能存在短板。欧美邮轮港口多为具有多功能的复合型港口,能利用港区周边资源拉动目的地旅游二次消费,而大湾区的邮轮港口功能相对单一,邮轮母港与所在城市旅游资源的联动不紧密,邮轮港口与城市交通网络的衔接不足,缺乏高效便捷的集疏运体系。在游艇方面,广东泊位数(含停靠点)目前不足2500个,数量严重不足。
产业链结构与自主能力尚不健全。大湾区邮轮产业主要集中在运营服务环节,受空间及造船业基础等条件限制,在邮轮设计建造、维修保养、人才培育等产业链关键环节与华东地区存在不小差距。本土邮轮文化尚未形成,目前国内邮轮多挂靠西方邮轮大公司运营,缺乏具有中国尤其岭南文化特色的邮轮品牌和产品。
市场认知与消费文化培育不足。邮轮旅游在广东社会认知中仍被视为“高端奢侈”消费,普及率不高。同时,多数航线集中在日韩、东南亚等短线产品,缺乏差异化和特色化创新。游艇消费的普及度更低,公众普遍将游艇视为奢侈品而非休闲生活方式。
构建开放协同的一体化制度环境。一是邮轮通关便利化。推行“一证通”模式,联合香港试点护照+船票通关,彻底解决内地旅客经香港登邮轮需要多证件的问题。二是推动游艇驾驶证互认与数据共享。推动设立“大湾区游艇驾驶员培训中心”,实现驾照互认,在指定码头试点游艇、船员及乘客信息“一次申报,三地共享”。三是监管规则协同创新。建议粤港澳三地海事部门联合向交通运输部反馈修订意见,重点争取在安全前提下,为游艇租赁、观光等经营性活动提供明确的制度出口。
打造独具魅力的融合化产品体系。一是设计“一程多站”跨境游艇航线。开通蛇口—香港—南沙“海上丝绸之路”航线,串联赤湾炮台、香港海事博物馆、广州十三行遗址。开展红树林生态导览、中华白海豚观测等研学项目。二是推广“微游轮”特色产品。升级“海上看湾区”项目,增设港珠澳大桥穿越、深中通道工程参观等特色航段。借鉴广州“爱达·地中海号”的文化融合模式,在深圳航线中融入大鹏凉帽、沙头角鱼灯舞等非遗体验。三是创新“一票联惠”机制。推行邮轮船票兑换景区门票政策,对购买蛇口母港国际航线的旅客发放“深港消费通票”,可抵扣深港双城地标景点费用。
夯实便捷高效的基础设施与市场基础。一是打造“空海铁”联运枢纽。推动在蛇口、南沙等邮轮母港增设香港机场预值机柜台,并强化与城际铁路、滨海旅游公路的衔接。二是培育湾区邮轮、游艇文化。结合香港艺术节、深圳文博会等节点,推出“艺术双年展航次”,允许旅客在广东登船、香港观展后返程。复制“长隆号”成功经验,开通深圳蛇口至香港迪士尼的主题游船专线。举办海洋文化周,邮轮母港、游艇会公益开放日,增强市民亲海意识。
培育安全韧性的现代化产业链条。一是共建研发设计中心。联合香港理工大学、招商局重工(深圳)设立“绿色邮轮实验室”,重点攻关LNG动力改造、智能舷窗、邮轮内装环保材料等关键技术。二是建设湾区维修中心。推动中集集团等企业拓展邮轮舱室内装业务,对接皇家加勒比等国际邮轮公司区域维修订单。升级友联船厂(蛇口)的邮轮维修能力,承接香港母港邮轮的年度检修业务。三是打造人才协同培育机制。联合香港职业训练局制定邮轮游艇人才认证体系,依托深职大、深圳海洋大学探索开设“深港邮轮运营”定向班,实施“2年深圳+1年香港”培养模式。返回搜狐,查看更多
微信扫一扫
